Background: Acute Myeloid Leukemia (AML) has a five-year survival rate of 25% and its high mortality is linked to poor response to treatment and relapse. Our understanding of the molecular mechanisms controlling relapse and AML progression is limited. Animal models indicate that AML cells significantly modulate their bone marrow microenvironment inducing gradual loss of endosteal and vascular niches, both playing critical roles in support and maintenance of normal hematopoiesis. The goal of this study was to determine microenvironmental factors driving the gradual retraction of endosteal and vascular niches directly in the AML core bone marrow biopsies, and assess the treatment effect on hematopoietic and non-hematopoietic cells.
Methods: Transcriptomics and histopathologic evaluations of matched human AML core bone marrow biopsies obtained at diagnosis (n=12) and day 14 post-induction therapy (n=12) with daunorubicin and cytarabine (7+3) were performed. Based on post-treatment frequency of blasts in the AML bone marrow aspirate, patients were classified as responders (<5% blasts) or non-responders (> 5% blasts). Three of 6 responders (3 men, 3 women, average age 59 yrs) had normal karyotype, and three of 6 non-responders (1 man, 5 women, average age 52.6 yrs), had normal karyotype. RNA was isolated from the core bone marrow biopsies and subjected to Clariom D Human Affymetrix arrays. Transcriptomics data were analyzed using Affymetrix Transcriptome Analysis Console with LIMMA R package and Gene Set Enrichment Analysis (GSEA). H&E stained bone marrow biopsy slides were subjected to blinded histopathological assessment.
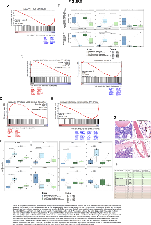
Results: Transcriptomic data analysis of responder vs. non-responder samples at diagnosis indicated significant loss of transcripts associated with heme metabolism (HBB, HBD, GYPE, CA1) suggesting decrease in frequency of erythroid progenitors (Fig.A). Trends of decreased frequency of erythroid progenitors were noted in both bone marrow biopsies and aspirates of diagnostic non-responder samples (Fig.B). Decreased frequency of lymphoid cells was also noted (Fig.B). Interestingly, while post-treatment we noted a relative increase in frequencies of lymphoid cells in both responder and non-responder samples, the increase was more prominent in responders (Fig.B). Trilineage hematopoiesis appeared affected more in diagnostic and post-treatment responder samples. Transcriptome analyses of diagnostic vs. post-treatment responder samples indicated significant increase in transcripts associated with activity within endosteal niche (SPARC, SPP1, DCN, VCAN, BGN) and significant loss of transcripts associated with DNA replication (TOP2, HELLS, E2F8) (Fig.C), the latter was consistent with treatment-related loss of cellularity. Only modest increase in SPARC, SPP1 or BGN levels and no significant decrease in DNA-replication associated transcripts were noted in non-responder post-treatment samples (Fig.1D). These data indicate greater loss of AML cells and greater activity within the endosteal niche in responder in comparison to non-responder samples. Finally, analyses performed on post-treatment responder vs. non-responder samples showed significant decrease in SPARC, SPP1, DCN, VCAN, BGN in non-responder post-treatment samples (Fig.E, F). Endosteal niche in histopathologic evaluation at diagnosis was generally unremarkable in both responder and non-responder samples with only rare osteoblasts present. In contrast, post-treatment, we found an elevated number of osteoblasts in responders in comparison to non-responder samples (Fig.G, H).
Conclusions: Transcriptomic and histopathologic analyses of AML bone marrow biopsies procured at diagnosis and post-treatment from responder or non-responders indicate inverse correlation between the activity of endosteal niche and levels of transcripts involved in osteoblast maturation and homeostasis. Significant suppression of mesenchymal/osteoblast component of the niche is observed in non-responder samples. To our knowledge this is a first report showing the correlation between levels of osteopontin (SPP1), osteonectin (SPARC) and biglycan (BGN) and response to chemotherapy directly in the AML core bone marrow biopsies. Our data suggest that osteo-stimulatory factors could be used to achieve better therapeutic outcomes in AML.
No relevant conflicts of interest to declare.
Author notes
Asterisk with author names denotes non-ASH members.
